中国实体企业实效的持续增长方案解决商
INFORMATION
我国智能仪器仪表行业产业链现状及上下游企业优势分析
2023-04-10
4644

“根据数据显示,2019年我国传感器市场规模为2188.8亿元,2020年我国传感器市场规模为2510.3亿元,同比增长14.69%;预计2021年我国传感器市场规模可达2951.8亿元。”

                                                                                                                                                                                                                                                                           

                                                                                                                                                                                                                                                                                         ——观研报告网

 

智能仪器是含有微型计算机或者微型处理器的测量仪器,拥有对数据的存储运算逻辑判断及自动化操作等功能。智能仪器的出现,极大地扩充了传统仪器的应用范围。智能仪器仪表行业产业链上游为核心零部件及核心技术,主要包括传感器、控制器、减速器、传感技术、智能控制等;中游为智能仪表产品,主要包括智能水表、智能电表、智能温控仪等;下游为应用领域,主要包括机械、汽车、电子、航空、通信等。

 

智能仪器仪表行业产业链

 

 

                                                                                                                                       资料来源:观研天下整理

 

 

一、上游分析

 

1.传感器

 

传感器是一种检测元件,能感受到被测量的信息,并能将感受到的信息,按一定规律变换成为电信号或其他所需形式的信息输出,以满足信息的传输、处理、存储、显示、记录和控制等要求。根据数据显示,2019年我国传感器市场规模为2188.8亿元,2020年我国传感器市场规模为2510.3亿元,同比增长14.69%;预计2021年我国传感器市场规模可达2951.8亿元。

 

2016-2021年我国传感器市场规模、增速及预测

 

 

数据来源:观研天下整理

 

 

 

2.控制器

 

控制器是指按照预定顺序改变主电路或控制电路的接线和改变电路中电阻值来控制电动机的启动、调速、制动和反向的主令装置。由程序计数器、指令寄存器、指令译码器、时序产生器和操作控制器组成,它是发布命令的“决策机构”,即完成协调和指挥整个计算机系统的操作。根据数据显示,2020年我国控制器市场规模达23746亿元,较2019年同比增长10.2%;据推测,2021年我国控制器市场规模可达27070亿元。

 

2016-2021年我国控制器市场规模、增速及预测

 

 

数据来源:观研天下整理

 

 

 

3.减速器

 

减速器是一种由封闭在刚性壳体内的齿轮传动、蜗杆传动、齿轮-蜗杆传动所组成的独立部件,常用作原动件与工作机之间的减速传动装置。在原动机和工作机或执行机构之间起匹配转速和传递转矩的作用,在现代机械中应用极为广泛。

 

4.伺服系统

 

伺服系统又称随动系统,是用来精确地跟随或复现某个过程的反馈控制系统。它的主要任务是按控制命令的要求、对功率进行放大、变换与调控等处理,使驱动装置输出的力矩、速度和位置控制非常灵活方便。根据数据显示,2019年我国伺服系统市场规模为144亿元,2020年我国市场规模为178亿元,同比增长23.61%;预计2021年伺服系统市场规模可达224亿元。

 

2016-2021年我国伺服系统市场规模、增速及预测

 

 

数据来源:观研天下整理

 

 

 

5.企业优势分析

 

现阶段,我国智能仪器仪表行业产业链上游优秀企业主要包括航天时代电子技术股份有限公司、杭州士兰微电子股份有限公司、飞龙传动有限公司、 泰星减速机股份有限公司、深圳市汇川技术股份有限公司、武汉华中数控股份有限公司、安川电机(中国)有限公司、北京发那科机电有限公司等。

 

 

我国智能仪器仪表行业产业链上游代表企业优势分析

 

 

资料来源:观研天下整理

 

 

二、中游分析

 

1.仪器仪表营业收入

 

仪器仪表是用以检出、测量、观察、计算各种物理量、物质成分、物性参数等的器具或设备。根据数据显示,2020年我国仪器仪表制造业营业收入达7660.0亿元,2021年上半年我国仪器仪表制造业营业收入达3996.5亿元,同比增长25.7%。

 

2018-2021年H1仪器仪表制造业营业收入及增速

 

 

数据来源:观研天下整理

 

 

 

2.智能电表

 

智能电表是智能电网数据采集的基本设备之一,承担着原始电能数据采集、计量和传输的任务,是实现信息集成、分析优化和信息展现的基础。根据数据显示,2019年我国智能电表招标数量为7391万只,2020年招标数量为9139万只,同比增长23.65%;预计2021年我国智能电表招标数量可达10946万只。

 

2016-2021年我国智能电表招标数量、增速及预测 

 

 

数据来源:观研天下整理

 

 

 

3.智能水表

 

智能水表是一种利用现代微电子技术、现代传感技术、智能IC卡技术对用水量进行计量并进行用水数据传递及结算交易的新型水表。根据数据显示,2020年我国智能水表产量为3275万只,较2019年同比增长8.88%;据推测,2021年我国智能水表产量可达3616万只。

 

2016-2021年我国智能水表产量、增速及预测 

 

数据来源:观研天下整理

 

 

4.智能燃气表

 

目前国内的智能燃气表主要有IC卡智能燃气表、CPU卡智能燃气表、射频卡智能燃气表、直读式远传燃气表以及无线远传燃气表、物联网智能燃气表等这几大类。根据数据显示,2019年全球智能燃气表市场规模为71.8亿美元,2020年全球智能燃气表市场规模为76.2亿美元,同比增长6.13%;预计2021年全球智能燃气表市场规模可达80.3亿美元。

 

2016-2021全球智能燃气表市场规模、增速及预测

 

数据来源:观研天下整理

 

 

5.企业优势分析

 

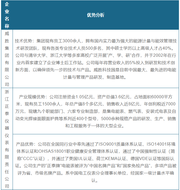
现阶段,我国智能仪器仪表行业产业链中游优秀企业主要包括威胜集团有限公司、浙江正泰仪器仪表有限责任公司、宁波三星医疗电气股份有限公司、中航电测、汉威科技、柯力传感等。

 

 

我国智能仪器仪表行业产业链中游代表企业优势分析

 

 

资料来源:观研天下整理

 

 

三、下游分析

 

1.电子制造

 

近年来,电子科技消费级应用领域的不断发展以及世界范围内人口消费水平不断提高,消费电子市场终端产品领域在市场容量和品类广度上不断发展延伸。根据数据显示,2020年我国电子制造业主营收入为12.1万亿元,较2019年同比增长6.42%;据推测,2021年我国电子制造业主营收入为13.31万亿元。

 

 

2016-2021我国电子制造业主营收入、增速及预测

 

 

数据来源:观研天下整理

 

 

2.机械制造

 

工程机械是装备工业的重要组成部分。工程器械分为挖掘机械,铲土运输机械,工程起重机械,工业车辆等,其中挖掘机、装载机、起重机为主要设备。根据数据显示,2019年我国工程机械主要设备保有量为866万台,2020年我国保有量为906万台,预计增长4.62%;预计2021年我国工程机械主要设备保有量可达942万台。(TJL)

 

2016-2021年工程机械主要设备保有量、增速及预测

 

声明:本网站部分作品内容(视频、图片、文章等)来源于互联网公开途径搜索获取,并未限制转载或者复制,如涉及作品侵权问题,请第一时间告知,我们将根据您提供的初步证明材料确认版权并第一时间删除。

 

 

免费电话
微信
在线咨询